广东工程职业技术学院
211 |
985 |
双一流 |
理工
广东省
高职(专科)
省重点
公办
9890
工于建构,成于创造
020-37395432,37395743
http://www.gpc.net.cn/
更多 >
图片
院校首页
历年分数
历年分数
历年分数
普通类
艺术类
体育类
招生计划
院校计划
投档规则(艺术)
投档规则(体育)
招生政策
招生简章
招生资讯
探校攻略
探校攻略
探校攻略
探校攻略
探校攻略
探校攻略
院校首页
> 招生简章
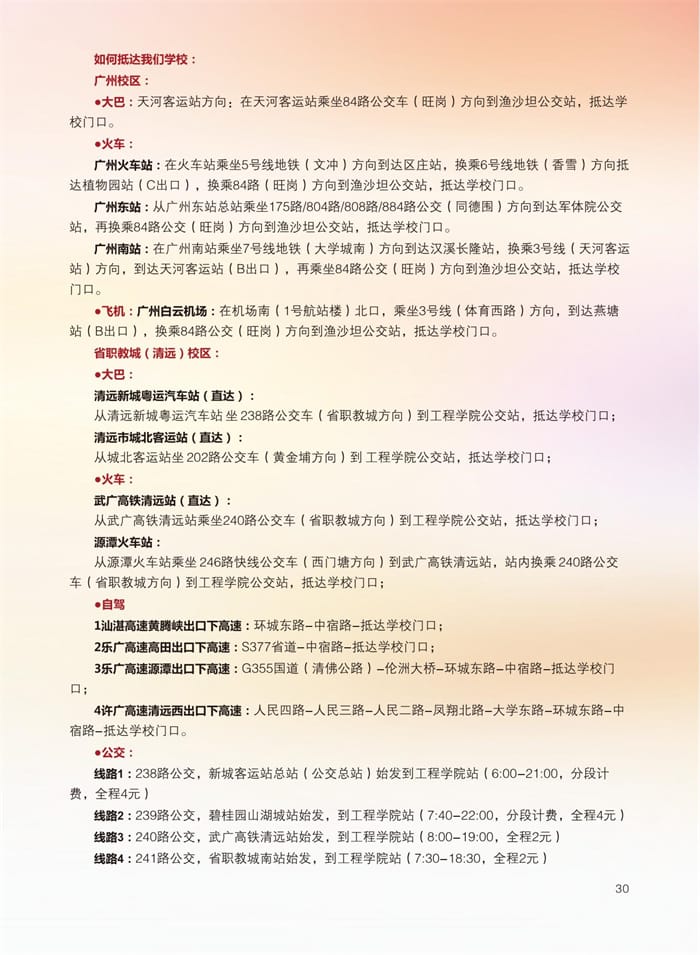
广东工程职业技术学院2023年春季招生简章
2023-03-21 16:45:10 分享至:
招生简章
招生资讯
广东工程职业技术学院2023年春季招生简章
2023-03-21 16:45:10